三角洲行动【全面战场】QBZ95中距离稳控之王?后坐+稳定全能手感!如下:
Hello,各位三角洲的干员大家好!三角洲行动全面战场模式,由于地图大并且地形复杂,然后地形复杂,有人问:除了M4稳定之外,还有什么枪可以与其比肩? 有的有的,今天这把改装版QBZ95-1突击步枪,也能在全面战场爽玩!让我们来看看吧!

【改装版QBZ95-1突击步枪基础介绍】
外观方面:这把QBZ95-1突击步枪整体为黑色,采用无托式设计,枪身线条流畅紧凑。枪管前端装配有枪口装置,护手部位带有战术导轨,可安装附件;机匣上方设有瞄准镜导轨,顶部搭配了瞄准镜,侧面有战术挂件接口。握把和枪托为一体成型,弹匣位于扳机后方,整体布局简洁且具有现代战术风格,细节处可见螺丝固定和部件拼接的机械感,符合突击步枪的实用设计理念。

武器代码:QBZ95-1突击步枪-全面战场-6GQ4UG009Q34170U2BIMC内含配件:KC猎犬护木片*2、416实用后握把、QBZ95-1长弓枪管组合、实用消焰器、5.8新式30发弹匣、蜜獾小口径快拔套(黑)、破晓垂直手电握把、QBZ托腮板、95长弓平台套件、战斗红点瞄准镜。
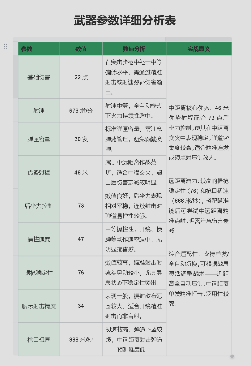
【武器数据】

弹道:与初始预设相比,通过后坐力控制属性的优化,弹道稳定性显著提升. 弹道分布从初始预设的“分散倾斜状”变为当前改装后的“密集平直状”,子弹落点更集中,连续射击时弹道上抬和左右偏移幅度显著减小。弹道密集度提高,尤其全自动射击时,子弹更易命中目标,适合中近距离持续压制或远距离精准连射。
操作性:无论站立、移动还是受击时,瞄准镜晃动更小,瞄准更稳定,射击容错率大幅提高。

从数据种可以得出:QCQ171冲锋枪是一把极致特化近战的冲锋枪,核心优势在于超高射速、大弹匣容量、优秀腰**度和高机动性,完美适配近距离突发战斗和快速突击战术。尽管优势射程较短(15米)且据枪稳定性一般(31),但通过扬长避短——专注近战腰射、利用机动性规避中远距离交火——能发挥极强的战场统治力。适合作为战术突击武器,在团队中承担“先手冲锋”“室内清剿”“近距离火力支援”等角色,尤其推荐给喜欢快节奏近战、追求瞬间爆发力的玩家,是近距离巷战和室内攻坚的理想选择。

适合玩家:中阶/进阶玩家:后坐力控制良好但伤害中等,适合能通过精准瞄准和弹道控制弥补伤害的玩家,发挥其稳定输出优势。
中距离战术偏好者:适合主打中距离卡点、巷战或野外中程交火的玩家,能利用射程和稳定性有效压制冲锋枪和部分近距离步枪。
团队火力支援角色:可承担中距离持续输出或定点压制任务,为队友突进创造空间。
不适合玩家纯近战冲锋打法:伤害(22点)和射速(679发/分)在近距离面对高射速冲锋枪或高伤害霰弹枪时不占优势。
极致远程狙击需求者:射程和伤害不足以支撑超远距离(80米以上)作战,无法替代精确射手步枪或狙击枪。
依赖腰射/盲射玩家:腰际射击精度(34)较低,近距离腰射容错率低,依赖开镜操作。
【弹道体现】

从图中可以看出,后坐力是小了很多的,搭配灯光也能更好在黑暗的环境里探测老六,但是也会更容易暴露,但发光的配件能很好的控枪,这才是搭配这个配件的关键原因。

手感与总结:改装版QBZ95-1突击步枪手感整体均衡易控:后坐力控制(73)和据枪稳定性(76)表现良好,连续射击时弹道上抬与晃动幅度小,中距离点射/连**准度高;操控速度(47)中等,开镜换弹流畅不拖沓,但腰际射击精度(34)一般,更适合开镜瞄准作战,整体属于稳扎稳打、新手友好的中距离全能型手感。
以上就是改装版QBZ95-1突击步枪强横改装全部内容!如果大家有想法,欢迎去评论区留言,轩辕也会跟大家一起交流互动的!点赞关注,咱们下期见~
以上就是三角洲行动【全面战场】QBZ95中距离稳控之王?后坐+稳定全能手感!相关内容。